news
发布时间:2025-08-14

为进一步加强医院医德医风建设,提升医疗服务质量,弘扬医疗卫生职业精神,构建和谐医患关系,2025年8月6日下午,我院开展了医德医风专题培训会议。
医务部主任闫庆凯开展医德医风相关学习教育培训,学习内容涵盖了《中华人民共和国医师法》《患者权益保障》《患者隐私保护》等多项内容,明确了医务人员的行为规范和底线,并通过真实案例,让在场的每一位医务人员都深刻认识到了违反医德医风所带来的严重后果,起到了良好的警示作用。
会上,院长郭进军解读了《关于印发医务人员职业道德准则(2025年版)的通知》,针对医务人员职业道德准则(2025年版)十个方面,强调了医务人员的道德红线和此次医德医风有关问题集中整治工作对于提升全院医疗卫生服务水平、改善医患关系、树立行业良好形象的重要性,全院各科室务必高度重视,严格按照通知要求,全面开展自查自纠,切实解决当前医德医风方面存在的突出问题,并明确此次整治工作的目标是通过一系列措施,建立健全长效机制,确保医疗卫生行业风清气正,为人民群众提供更加优质、高效、廉洁的医疗服务。
最后,党委书记钟华琴对医德医风有关问题集中整治工作作出了强调和下一步工作部署,并要求全院上下统一思想,提高认识和觉悟,增强责任感、使命感、荣誉感,依法履职、坚守职业道德,修身立德。
本次专项培训会内容丰富、针对性强,既明确了医德医风建设的方向,又提供了具体的实践指导。医德医风有关问题集中整治工作开展以来,为做好相关理论学习,我院多措并举。
01
制定学习计划
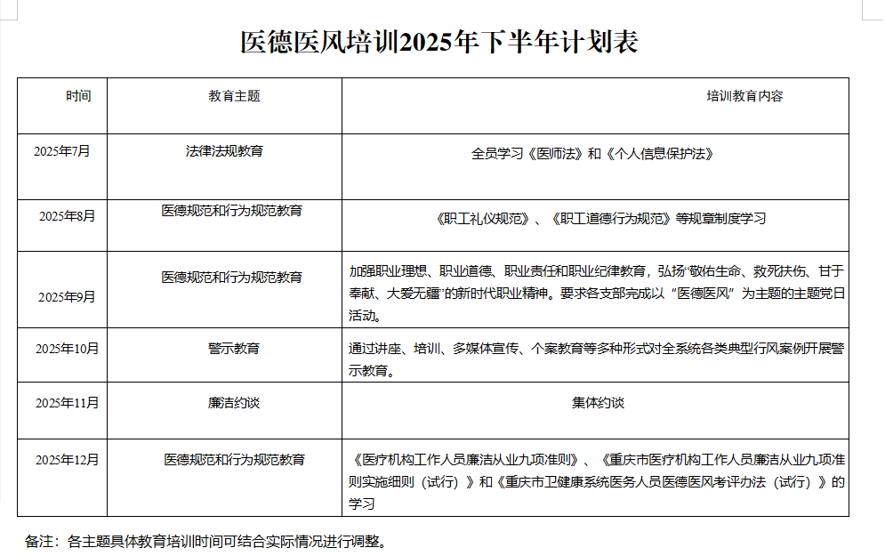
制定了2025年下半年医德医风专题培训学习计划,明确了学习内容、时间安排和具体要求。学习内容涵盖《中华人民共和国医师法》《中华人民共和国个人信息保护法》《医疗机构工作人员廉洁从业九项准则》《重庆市医疗机构工作人员廉洁从业九项准则实施细则(试行)》《重庆市卫生健康系统医务人员医德医风考评办法(试行)》《职工礼仪规范》《职工道德行为规范》等法律法规、规章制度和职业道德规范学习。

02
创新学习方式
通过院周会、专题讲座、研讨交流、“三会一课”、科室晨会等多种方式组织学习医德医风建设相应内容,引导医务人员树立正确的价值观和职业操守。同时,各支部还组织党员干部开展以“医德医风”为主题的党日活动,增强学习的吸引力和感染力,截至2025年8月已有19个党支部开展了相关主题党日活动。
03
常态学习教育
按照培训计划,利用院周会、行政周例会、总值班会议等方式常态开展医德医风教育、行风教育学习以及法律法规学习,切实做到入脑入心。自2025年7月医德医风有关问题集中整治工作开展以来,我院已开展了两次大型医德医风专题培训会。
04
强化榜样引导
积极开展义诊、健康宣教等志愿服务;以弘扬先进典型为主线加强正面宣传,通过微信公众号平台发表宣传先进典型、开展新技术等文章,以榜样的力量激发广大职工干事创业热情,促进医院健康有序发展。