news
发布时间:2025-12-08
博士后科研工作(流动)站
简介
重庆医科大学附属璧山医院作为国家级博士后科研工作站和国家级博士后科研流动站,具有独立招收博士后研究人员资格,目前在站博士后10人。医院已建成600余平方米中心实验室,实验室仪器设备配备完整,可保障实验数据的高精度、高灵敏度和可重复性,能满足博士后科研工作需要。
进站条件
一、基本要求
(一)身心健康,年龄原则上不得超过35周岁,科研业绩特别优秀者,年龄可适当放宽。
(二)已获得或即将获得博士学位(入站前需获得博士学位),已获得博士学位原则上不超过三年。
二、专业要求
基础医学类、临床医学类、口腔医学类、公共卫生与预防医 学类、中医学类、中西医结合类、药学类、中药学类、医学技术 类、护理学类、社会医学与卫生事业管理。
三、科研能力

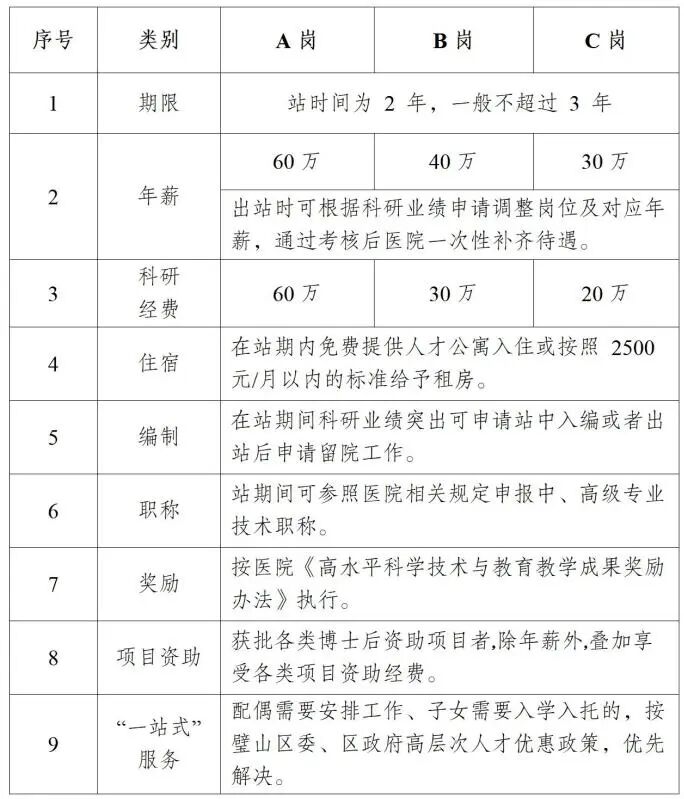
待 遇

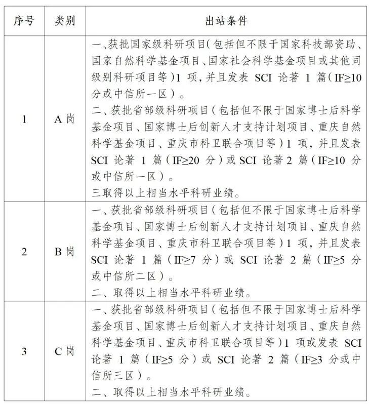
出站条件

联系方式
全年接收进站申请,一对一服务。
1
投档地址:
http://222.179.39.13:8085/zpself/main.jsp
2
联系人及联系方式:
联系人:邱老师、颜老师
办公电话:023-41411893
邮箱:1021110250@qq.com
3
合作导师简介:
医院官网(http://www.bsrmyy.com)首页—人才招聘——国家博士后科研工作站
4
中心实验室简介:
医院官网(http://www.bsrmyy.com)首页—科学研究——中心实验室
5
地址:
重庆市璧山区璧泉街道双星大道9号
行政后勤楼215室(人力资源部)
医院简介
医院位于璧山城区中心,毗邻重庆大学城、科学城,始建于1939年,2018年创建为国家三级甲等综合医院,2022年成为重庆医科大学直属附属医院。医院共有3个院区,开放床位1500张。现有国家临床重点专科建设项目1个,重庆市区域医学重点学科6个、重庆市临床重点专科15个、重庆市级公共卫生重点专科1个、重庆市医疗特色专科5个,重庆市区域级专病临床诊疗中心2个,重庆市专科联盟2项。在岗职工1736人,高级职称235人(其中正高64人);博士114人(含在读58人)、硕士390人(含在读70人);重庆医科大学教学职称教授7,副教授9人,副研究员2人,博士生导师2名、硕士生导师33名。